PTC半導體加熱器使用說明
一.技術參數
額定電壓:見機身標牌
溫度范圍:20℃-85℃。
溫度回差:5℃-20℃。
二.按鍵操作說明
1.開關鍵
輕按一次開機,再按一次關機,以此循環;設置狀態下作為“返回鍵”使用
以下按鍵在開機后才能操作
2.設置鍵(在設置過程中如需調節參數,請按上升鍵或下降鍵)
按第一下為設置采暖工作檔位。
按第二下為設置非時段時的工作設置溫度。
按第三下為設置非時段時的工作回差溫度。
按第四下為設置北京時間小時。(未聯網狀態時設置,
按第五下為設置北京時間分鐘。
按第六下為退出設置狀態。(在設置過程中可以通過按開關鍵退出設置)
3.時段鍵
輕按此鍵為設置當前工作模式下回差溫度。(在設置過程中如需調節參數,請按“加鍵”或“減鍵”)
長按此鍵3秒可以開啟或關閉時段模式。
4.加鍵
設置參數時按此鍵可以調節當前工作模式下的設置溫度、時間、檔位遞增
(關機狀態下長按此鍵3秒可以使WIFI進入配對模式)
5.減鍵
設置參數時按此鍵可以調節當前工作模式下的設置溫度、時間、檔位遞減
回差設置是加熱停止至加熱開啟的溫度區間(如設置50攝氏度,回差5攝氏度,加熱器溫度到達50攝氏度就停機,進入保溫狀態,達到50(設置溫度)-5(回差)=45攝氏度時再次加熱
定時時段使用設置:
1. 長按“時段”鍵3秒,開啟定時模式,顯示屏“時段”位置顯示當前定時時間的時段號。
2. 按“設置”鍵3秒,當前時段內“小時”字符閃爍,按“+”/“—”鍵調整該時段“開”小時的時間,設置好“小時”后按“設置”鍵3秒,“分鐘”字符閃爍,按“+”/“—”鍵調整該時段“開”分鐘的時間,按“設置”鍵3秒設置當前時段內“關”的“小時”和“分鐘”數,調整方法依然是通過“+”/“—”鍵調整。繼續按“設置”鍵3秒,設置當前時段內的溫度值(到達此溫度待機保溫),按按“+”/“—”鍵調整。繼續按“設置”鍵3秒,設置當前“時段”內的“溫差”數,調整方法還是按“+”/“—”鍵調整。
3. 設置/查看各“定時時段”間的數值設置的方法:在“定時模式”狀態下,按“設置”鍵3秒,再按“時段”鍵,“時段”號循環顯示,可以設置對應的的定制參數。
注意:每時段的開機時間數值一定要小于關機時間數值,如(8:00開機,12:00關機)不要出現開機時間大于關機時間(如23:00開機 7:00關機),如需要跨越零時的設置請設置兩段定時(如時段1從22:00至23:59,時段2從00:01至7:00)
三.工作說明
系統工作模式分:普通模式和時段模式
普通模式時:
普通模式下可設置加熱檔位,1-3 檔,對應功率從小到大
水溫≤(設置溫度-回差溫度)時進入加熱狀態,根據設置的工作檔位來開啟加熱組。
水溫≥設置溫度時進入保溫狀態。
時段模式時
時段模時下,各時段獨立設置溫度和回差,進入該時段就執行該段的設置。
水溫≤(時段設置溫度-時段回差溫度)時進入加熱狀態,根據設置的工作檔位來開啟加熱組。
水溫≥時段設置溫度時進入保溫狀態。
處于時段外時停止加熱。
加熱檔位跟隨普通模式設置
系統與路由器配網:
1. 手機處于WIFI網絡連接下,打開已經安裝的“軍凱智控”APP應用,注冊成功后進入主界面,點擊右上角的“添加設備”,進入“設備聯網設置”
2. 加熱器接通電源,在關機狀態下長按“加”鍵,聽到“嘀”一聲后松開手。
3. 在“設備聯網設置”輸入當前WIFI廣播名稱,輸入路由器密碼,點擊“確認”稍等片刻等待配網,配網成功后自動進入主界面出現并出現一設備。
4. 點擊該新添加的設備可進入各設置界面,左上角的“<”返回主界面。
5. 按手機的回主界面(小房子)圖標退出手機界面
四、防凍功能:
加熱器關機狀態下(需電源正常供電),出水溫度低于5度,循環泵會間歇性的啟動,使水管內的水間歇流動,如果溫度持續下降,加熱器在循環泵間歇性運行的基礎上啟動加熱功能,提高管道水溫達到防凍的目的。
如果長時間不使用加熱器,要將管道內水放干凈,加熱器斷電存放。
以上使用說明會根據產品升級而更新,如有更改恕不另行通知。
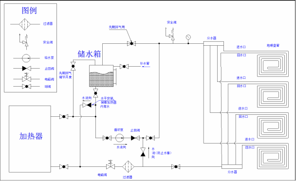
管道連接示意圖
山東軍凱智能科技有限公司 www.sdjunkai.cn